相關文章推薦

快速擇校

政策解讀
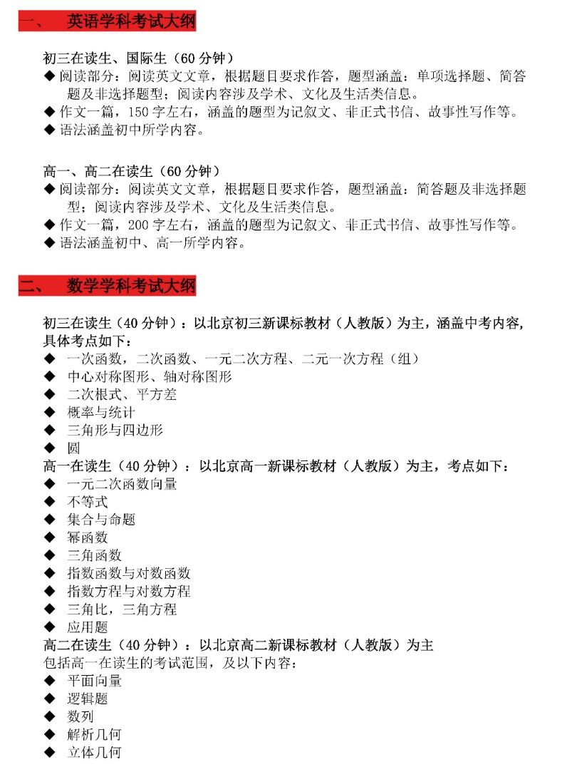
北京領科國際學校2025年秋季招生簡章已經發布,計劃招生120人,全國15-18歲學生均可以報名,通過考試者可獲得秋季班錄取通知書。此次招生將截止到9月底,準備申請國際高中的學生,還有時間備考。關于備考,領科教育北京校區同時在簡章中公示了秋招入學考試大綱,大家按照大綱備考即可。


1. Fraction, ratio, decimal, square root and operation
2. Symmetry including line of symmetry, rotational of symmetry
3. Area, polygons and names of different polygons
4. Significant figure
5. Prime number and factor
6. Distance -time graph
7. Compound interest, simple interest
8. Scatter diagram
9. Circle, circumference and area
10. Straight line
11. Trigonometry
1. Scalar and vectors
2. Distance and speed
3. Acceleration, speed-time graph
4. Weight, mass and density
5. Newton's first law of motion
6. Moments and balance about a pivot
7. Work and power
8. Solid pressure
9. Current, voltage and resistance, ohm’s law
10. Series and parallel electric circuits
1. State the composition of clean, dry air
2. State the effect of these air pollutants
3. State the reaction combustion/displacement reaction/decomposition/double displacement
4. State the distinguishing properties of solids, liquids and gases
5. Describe the differences between elements, compounds and mixtures
6. Define proton number/atomic number as the number of protons in the nucleus of an atom
7. State the formulae of elements and compounds named in the subject content
8. Define the molecular formula of a compound as the number and type of different atoms in one molecule
9. Identify physical and chemical changes, and describe the differences between them
10. Describe the characteristic properties of acids in terms of their reactions with:
(a) Metals
(b) Bases
(c) Carbonates
11. Describe acids in terms of their effect on:
(a) Litmus
(b) Thymolphthalein
12. Physical and chemical properties of carbon/carbon monoxide/carbon dioxide
13. Properties of solution, solute/solvent/and solution
Candidates can follow CIE IGCSE 0580 syllabus contents in the following parts:
1. Number
2. Algebra
3. Geometry
4. Mensuration
5. Co-ordinate geometry
6. Trigonometry
7. Transformation
8. Probability
Section 1 General physics
Measurements and motion
1 Measurements
2 Speed, velocity and acceleration
3 Graphs of equations
4 Falling bodies
5 Density
Forces and momentum
6 Weight and stretching
7 Adding forces
8 Force and acceleration
9 Circular motion
10 Moments and levers
11 Centres of mass
12 Momentum
Energy, work, power and pressure
13 Energy transfer
14 Kinetic and potential energy
15 Energy sources
16 Pressure and liquid pressure
Section 2 Thermal physics
Simple kinetic molecular model of matter
17 Molecules
18 The gas laws
Thermal properties and temperature
19 Expansion of solids, liquids and gases
20 Thermometers
Particles and purification
1. Solids, liquids and gases
2. Diffusion
3. Apparatus for measuring
4. Methods of purification
Atoms, elements and compounds
5. inside the atom
6. Electronic structure and the Periodic Table
7. Elements, compounds and mixtures
8. Metals and non-metals
Structure and bonding
9. Ionic bonding
10. Covalent bonding(1):Simple molecules、 (2):More complex molecules
11. Metallic bonding
Formulae and equation
12. Chemical formulae
13. Working out the formula
14. Chemical equations
Chemical calculations
15. Reacting masses
16. Percentages and volumes
17. Yield and purity
18.Titrations
Electricity and chemistry
19. Electrolysis
20. Purifying copper
21. Electroplating
22. Conductors and insulators
Chemical changes
23. Physical and chemical changes
24. Energy transfer in chemical reactions
25. Fuels and energy production
Rate of reaction
26. Investigating rate of reaction
27. Surfaces and reaction rate
Candidates can follow CIE AS Level 9709 syllabus in the following parts:
1. Quadratics
2. Functions
3. Coordinate geometry
4. Trigonometry
5. Series
6. Differentiation
7. Integration
8. Permutation and combination
9. Probability, including conditional probability
10. Normal distribution, binomial distribution

以上就是2025年領科教育北京校區入學考試大綱,每一位學生由2次參加領科招生考試的機會,希望大家備考順利,順利獲得領科北京校區錄取通知書。
>>>點擊查看:重磅 | 北京領科國際學校2025秋季招生正式啟動
>>>報名入口:請點擊“領科教育北京校區預約看校”進行報名
前30名預約家長尊享:1對1升學指導免費招生手冊免費體驗課程入學考試指導提前搶占學位機會
學校適合孩子嗎?去學校試聽免費課即知開班倒計時
領科北京熱門關注
領科北京最新動態
答當外界還在熱議哪些專業將被AI沖擊時,領科教育北京校區2026屆準畢業生們,已經用一份份沉甸甸的世界名校預錄取通知書,完...
答領科教育北京校區課程是怎么設置的?在IGCSE階段(G1、G2年級),領科北京設置了豐富的必修與選修課程,確保學生掌握核...
答根據近期的家長真實評價數據,領科教育北京校區口碑獲得了高度認可,尤其在升學成果、課程創新和學生支持方面表現突出,成為許多...
答領科教育北京校區春季招生要求:以“學術基礎+英語能力+綜合素質”為三大核心維度,面向全國初三、高一在讀學生及同等學歷的國...
答領科教育北京校區招生對象主要面向15-17歲的學生,具體包括初二學業結束至高二在讀的學生群體。作為一所提供4年制高中教育...
學費:22.80萬/年簡章詳情>
免費咨詢
張老師

關注微信公眾號
招生政策隨時看

關注小程序
學校簡章學費隨時查
報名咨詢電話:400-005-1568
育路教育
評論0
“無需登錄,可直接評論...”